T54C Reset & Teardown (FCC ID 2APN5-T54C)
Factory reset and internal photos for Sonoff (Itead) T54C. Sonoff smart plug.
January 16, 2026
•
1 min read
Before you buy the Sonoff (Itead) T54C, check what's inside.
The SONOFF T54C is a smart touch wall switch that replaces traditional light switches. It connects to your home Wi-Fi network and can be controlled remotely via the eWeLink app, offering features like smart scenes and timers.
⚠️ NOTE: Disconnect Mains. Please install and maintain the device by a professional electrician.
Quick Specs
- Manufacturer: Sonoff (Itead)
- Model: T54C
- Protocol: WiFi
- Chipset: ESP/CK Chip
- Ecosystem: Sonoff
- App: eWeLink
🔧 Geek Corner (Flashing Info)
- Chipset: ESP8266
- Flashable: ✅ Yes
- Info: This device uses an ESP8266 chip, which is commonly flashable with custom firmware like Tasmota or ESPHome.
User Manual
Scanned pages from the official user manual:










External Photos
Photos of the device exterior:



Internal Photos
Teardown photos showing the PCB and components:






Verdict
The T54C is a WiFi device from the Sonoff ecosystem.
📄 Click to view full text manual (SEO)
User manual V1.1
Smart Touch Wall Switch
·中 文 ----------1 - 9 · English ----------10 - 18 · Warning ----------19 -22
L Out4
L Out3 L Out2 L Out1 L In
N
1
2
1. 横装
2. 竖装
3
1. 断电
4
T5-2C-120), 16A (T5-3C-120)的微型断路器 (MCB) 或漏电断路器 (RCBO)
2. 接线
5
L Out2
L Out1
100-240V AC
N
L In
100-240V AC
L In
2C
L Out1
N
1C
6
L Out3
L Out2
L Out1
N
3C
100-240V AC
L In
4C
L Out3
L Out4
L Out4
L Out3 L Out2 L Out1 L In
N
L Out2
L Out1 N
100-240V AC
L In
请前往应用商店、 Google Play Store或Apple App Store 搜索"易微联"进行下载。
2. 上电
7
8
9
Wi-Fi
IEEE 802.11b/g/n 2.4GHz
-10℃ ~ 40℃
5% ~ 95%RH, 无冷凝
PC +CRS
T5-1C-120/T5-2C-120/T5-3C-120/T5-4C-120
1C:100-240V ~ 50/60Hz Max 5A
2C:100-240V ~ 50/60Hz Max 10A
3C:100-240V ~ 50/60Hz Max 15A
4C:100-240V ~ 50/60Hz Max 16A
1C:100-240V ~ 50/60Hz Max 5A
2C:100-240V ~ 50/60Hz Max 5A/Gang 10A/Total
3C:100-240V ~ 50/60Hz Max 5A/Gang 15A/Total
4C:100-240V ~ 50/60Hz Max 4A/Gang 16A/Total
1C: 150W Max@240V,75W Max@100V
2C: 150W Max@240V/Gang,75W Max@100V/Gang
3C: 150W Max@240V/Gang,75W Max@100V/Gang
4C: 150W Max@240V/Gang,75W Max@100V/Gang
LED负载
120x74x39mm
L Out4
L Out3 L Out2 L Out1 L In
N
English
10
Product introduction
The device weight is less than 1kg, and the recommended installation height is less
than 2m.
Switch panel
Ambient light
Switches LED indicator
Network LED indicator
Wiring ports
Touch control screen
English
11
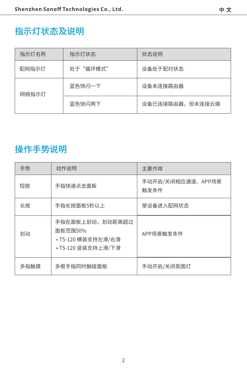
LED Indicator status and instruction
LED indicators Instructions
Pairing LED
indicator Device is in pairing mode
Device is not connected to router
Network LED
indicator
LED indicator status
In the "Cycle mode"
Flashes blue quickly once
Device is connected to the router
but not to the cloudFlashes blue quickly twice
Operation instruction
Operations Functions
Quick click Turn on/off the switches and trigger
the smart scenes
Make the device enter the pairing
modeLong press
Swipe
Multi-point
click
Instructions
Click the switch panel quickly
Long press the switch panel
for 5s
Trigger the smart scene
Turn on/off the ambient light
manually
Multiple fingers click the switch
panel
Swipe on the switch panel and
ensure the swipe distance exceeds
50% of it
• T5-120 supports left/right swipe
• T5-120 supports up/down swipe
Quick click Long press
Quick click Long press
English
12
Swipe Multi-point click
Swipe Multi-point click
1. Horizontal installation
2. Vertical installation
English
Installation
1. Power off
Please install and maintain the device by a professional electrician. To avoid electric
shock hazard, do not operate any connection or contact the terminal connector while
the device is powered on!
13
Features
SONOFF TX Ultimate is a smart touch wall switch with LED lights which will produce sound,
light and vibration effects when it is turned on/off. After adding in the eWeLink App, you can
remote control on/off, switch the ambient lighting modes, set timer and smart scene on the
phone.
Smart SceneVoice ControlRemote Comtrol
Touch Vibration Light EffectsAmbient Lighting Mode
To ensure the safety of your electrical install...